Full Stack Thoughts Cyber Thoughts... Back-End

Cyber Thoughts... MacN_iT Logo

ProfileImage

MacN the Full Stack

Loading Cyber Notes and Thoughts...

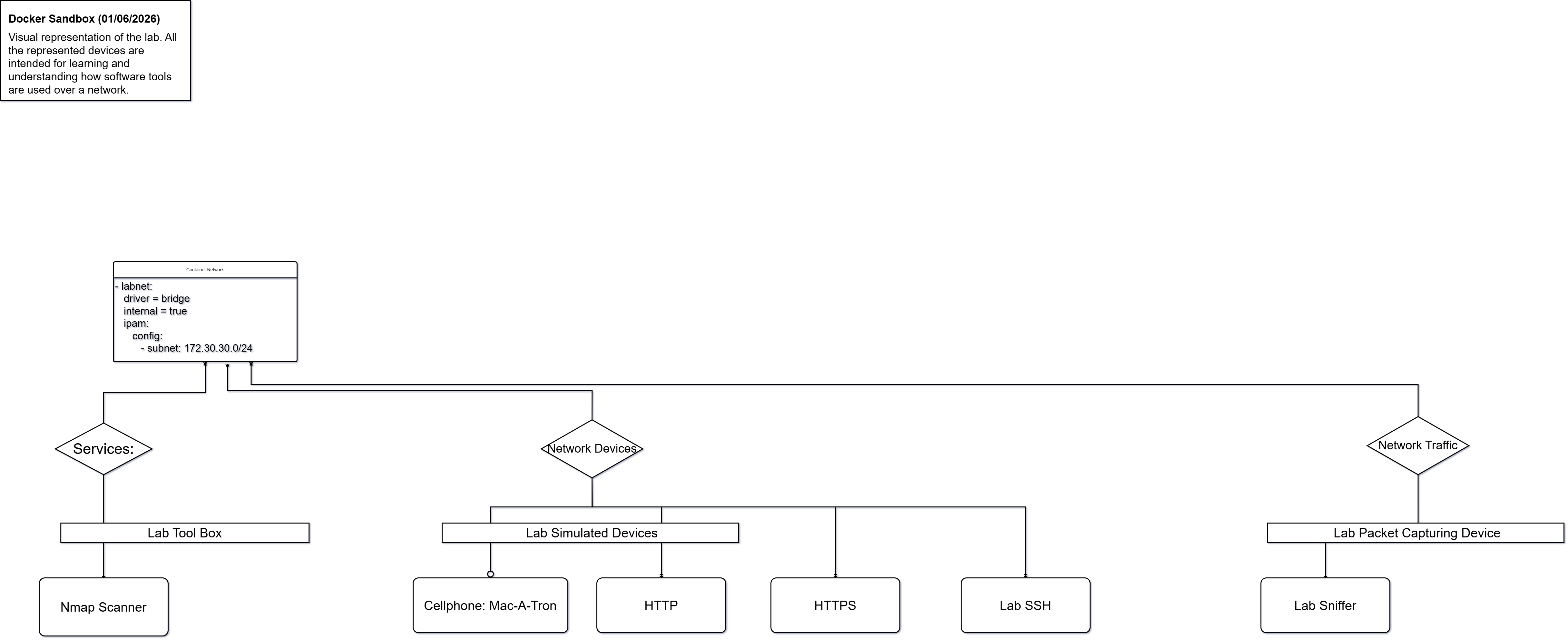
Docker Sandbox Relationship Diagram

(This) Docker Sandbox relationship diagram showing container and network relationships.
Docker Sandbox - Relationship Diagram